














pour une relation durable avec vos clients
PILOTEZ VOTRE PLATEFORME CARE & REPAIR AU PLUS PRÈS DE VOS ENJEUX.
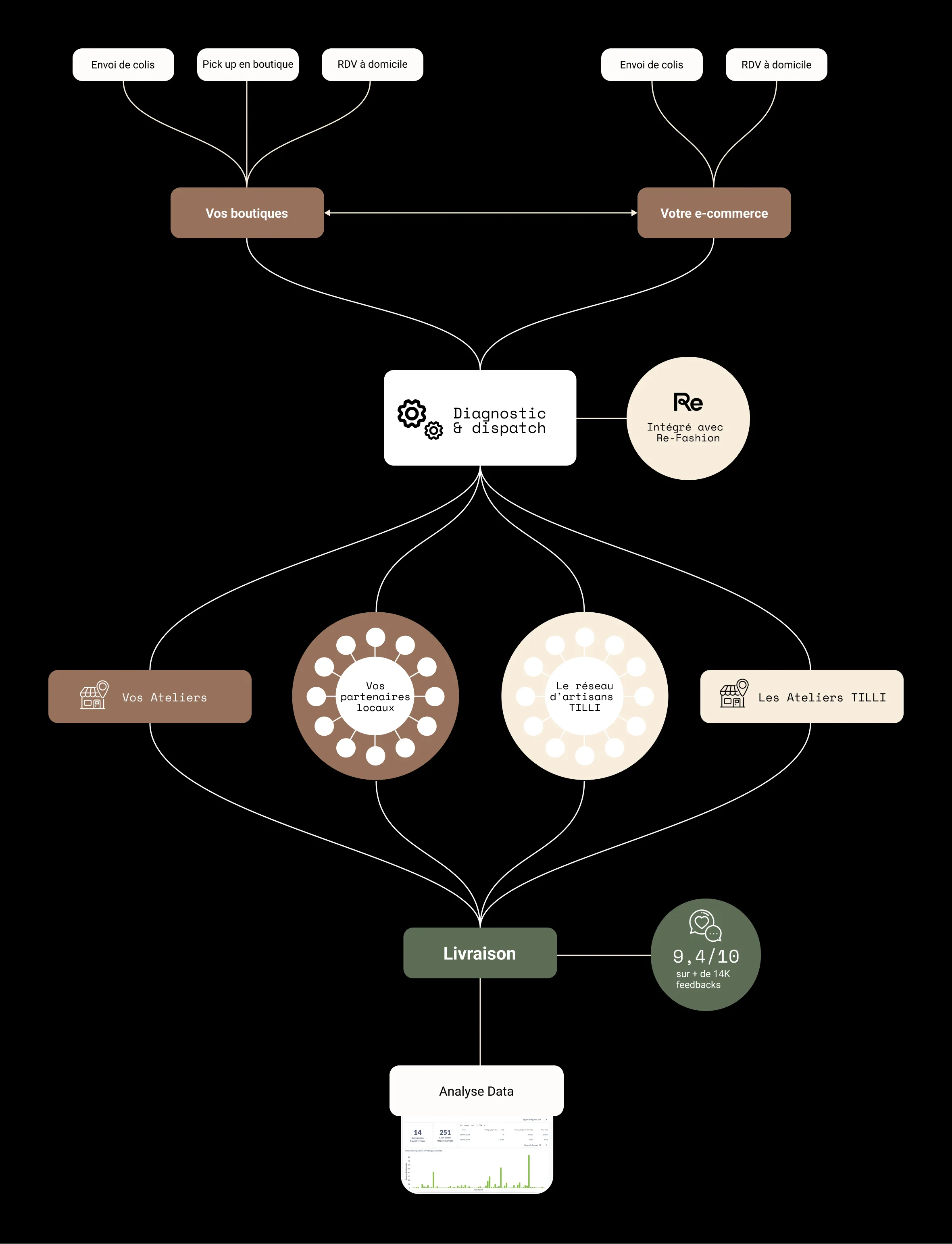
FACILITEZ VOTRE GESTION SAV EN RACCORDANT VOS ATELIERS EXISTANTS.
CONNECTEZ-VOUS AU PLUS GRAND RÉSEAU D’ARTISANS ET ATELIERS AVEC TILLI.
INTÉGREZ LA SOLUTION AFTERCARE LA PLUS COMPLÈTE DE RETOUCHE ET RÉPARATION.

Intégration rapide et efficace

En option, choisissez de bénéficier du savoir-faire, de la puissance capacitaire et de la qualité reconnue du réseau Tilli : un communauté de plus de 6000 artisans et ateliers, dont 850 sont actifs en France et en Europe.
Qualité de service éprouvée et garantie

Bénéficiez d’une visibilité totale et d’un contrôle complet sur vos activités SAV en centralisant sur notre plateforme toutes vos
RETOUCHES - RÉPARATIONS
Touchez votre client au bon endroit, au bon moment et offrez une qualité de service supérieure en proposant un service
EN BOUTIQUE - A DOMICILE - PAR ENVOI DE COLIS
Faites de votre SAV un puissant outil au service de vos enjeux business en connectant vos équipes et pilotant vos datas
MARKETING - OPÉRATIONS - QUALITÉ - RSE





Grâce à la labellisation du réseau d’artisans Tilli, proposez à vos clients des prestations de réparation à un tarif automatiquement réduit grâce au bonus réparation.
Le besoin de réparation est imprévisible, Tilli Care l’anticipe ! Proposez notre garantie à vos clients au moment de l’achat pour couvrir vos produits contre l’usure et les dommages accidentels.
Nos artisans animent vos boutiques le temps d’un atelier de personnalisation, de réparation ou encore d’upcycling.

"Agir en faveur d’une mode plus durable fait partie de l’identité de ba&sh, et la retouche et la réparation s’inscrivent pleinement dans cet engagement. Réparer et retoucher ses pièces, permet d’allonger la durée de vie d’un vêtement et permet de le revaloriser tout au long de ses différentes vies. Nous associer à Tilli était donc une évidence: il s’agit d’un partenaire de confiance, qui propose un service méticuleux et artisanal pour apporter une solution concrète à un défi actuel”.
Pierre Arnaud Grenade - CEO ba&sh

"Rien de pire que de savoir que notre pantalon n’a jamais été porté car notre client a eu la flemme de faire son ourlet”
Rodolphe Gardies - Co-fondateur

“Nos clients sont sensibles aux démarches écoresponsables, du coup ils nous demandent régulièrement une solution pour réparer leurs vêtements ”
Nicolas Rohr - Co-fondateur
Vous n‘avez toujours pas trouvé de réponse à votre question ? Contactez-nous à
contact@reekom.fr
Laissez-vous inspirer